安徽交运集团
设为首页
联系我们
今天是:
天气情况:
公司要闻
基层动态
行业新闻
视频信息
媒体报道
乘车站:
安庆公路客运中心站
安庆旅游汽车站
安庆飞雁快客汽车站
岳西汽车站
太湖汽车站
宿松汽车站
宿松远通汽车站
枞阳汽车站
望江汽车站
桐城汽车站
怀宁汽车站
潜山汽车站
终点站:
新闻中心
当前页:
首页
>
新闻中心
> 网站公告
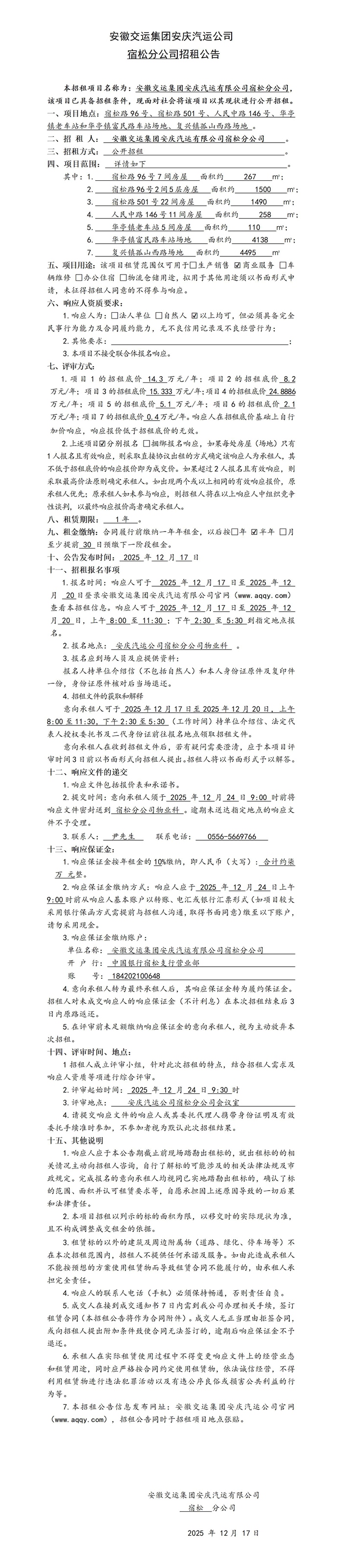
宿松分公司房屋(场地)招租公告
2025-12-18
网站首页
|
走进我们
|
新闻中心
|
服务大厅
|
售票网点
|
班次时刻查询
|
投诉信箱
|
客户留言
|
联系我们
安徽交运集团安庆汽运有限公司版权所有
联系地址:安徽省安庆市纺织南路1号 联系电话:0556-5511641 联系传真:0556-5513267
公司信箱:aqqybgs@aliyun.com 总经理信箱:aqqyll@aliyun.com
备案序号:皖ICP备17025267号-2
皖公网安备:34080302000049号